Skip to content
หน้าหลัก
เกี่ยวกับเรา
เกี่ยวกับเรา
วิสัยทัศน์ / พันธกิจ / ค่านิยม
ข้อมูลบริษัท
อัตลักษณ์องค์กร
ธุรกิจของเรา
ธุรกิจน้ำมัน
ธุรกิจค้าปลีก
ธุรกิจต่างประเทศ
ธุรกิจสนับสนุน
ธุรกิจใหม่
ORZON
รางวัลแห่งความสำเร็จ
ข้อมูลองค์กร
โครงสร้างองค์กร
คณะกรรมการ
กฎบัตรคณะกรรมการบริษัท
กฎบัตรคณะกรรมการสรรหาและกำหนดค่าตอบแทน
กฎบัตรคณะกรรมการกำกับดูแลกิจการที่ดีและการพัฒนาอย่างยั่งยืน
กฎบัตรคณะกรรมการบริหารความเสี่ยงองค์กร
คณะผู้บริหาร
การกำกับดูแลกิจการที่ดี
เอกสารสำคัญของบริษัท
เลขานุการบริษัท
โครงสร้างการถือหุ้นของบริษัท
การตรวจสอบภายในองค์กร
ศูนย์ข้อมูลความโปร่งใส
ร่วมงานกับเรา
สมัครงาน
นักลงทุนสัมพันธ์
ผลิตภัณฑ์และบริการ
ธุรกิจน้ำมัน
ธุรกิจพลังงานค้าปลีก
PTT Station
FIT Auto
PTT Lubricants
ก๊าซหุงต้ม ปตท.
LPG Station
EV Station PluZ
ธุรกิจน้ำมันเชิงพาณิชย์
เชื้อเพลิงอากาศยาน
เชื้อเพลิงเรือขนส่ง
เชื้อเพลิงภาคอุตสาหกรรม
เชื้อเพลิงเพื่อการขนส่ง
ผลิตภัณฑ์พิเศษ
ธุรกิจต่างประเทศ
ธุรกิจต่างประเทศ
ธุรกิจค้าปลีก
Cafe Amazon
Jiffy
Pearly Tea
ไทยเด็ด
บริการอื่นๆ
แอปพลิเคชัน xplORe
Blueplus+
บัตรเงินสดต่างๆ / ระบบเติมน้ำมันอัจฉริยะ Fill & Go+
ส่วนลูกค้าสัมพันธ์ (1365) และส่วนบริหารคำสั่งซื้อ
ระบบสั่งซื้อผลิตภัณฑ์ e-Service
OR Marine e-Order
OR Electronic Bill Presentment & Payment
สถาบันพัฒนาศักยภาพผู้นำและธุรกิจ (OR Academy)
บริการสอบเทียบเครื่องมือวัด
โอกาสทางธุรกิจ
โอกาสทางธุรกิจ
การจัดซื้อจัดจ้าง
ผู้แทนจำหน่ายสถานีบริการน้ำมัน PTT Station
ผู้แทนจำหน่ายสถานีบริการ LPG Station
ผู้แทนจำหน่ายประเภทโรงบรรจุก๊าซ
ผู้แทนจำหน่ายประเภทร้านจำหน่ายก๊าซ
ผู้แทนจำหน่ายผลิตภัณฑ์น้ำมันหล่อลื่น
คาเฟ่ อเมซอนแฟรนไชส์
ค้นหาพื้นที่เช่าค้าปลีกของ OR
การพัฒนาที่ยั่งยืน
การพัฒนาที่ยั่งยืน
ความยั่งยืนที่ OR
สารจากประธานเจ้าหน้าที่บริหาร
นโยบายและกลยุทธ์ด้านความยั่งยืน
เกี่ยวกับรายงานฉบับนี้
การประเมินประเด็นสำคัญ
ภาพรวมธุรกิจ
การมีส่วนร่วมของผู้มีส่วนได้เสีย
Highlights การดำเนินงานด้านความยั่งยืนของ OR ประจำปี 2566
Highlight: การกำกับดูแล การบริหารจัดการความเสี่ยง และการดำเนินธุรกิจที่สอดคล้องตามกฎหมาย
Highlight นวัตกรรมและเทคโนโลยีสำหรับทุกคน
Highlight การพัฒนาชุมชนและสังคมอย่างมีส่วนร่วม
Highlight การตอบสนองต่อการเปลี่ยนแปลงสภาพภูมิอากาศ
การดำเนินธุรกิจอย่างยั่งยืนในมิติด้านการกำกับดูแลและเศรษฐกิจ
การกำกับดูแล การบริหารจัดการความเสี่ยง และการดำเนินธุรกิจที่สอดคล้องตามกฎหมาย
การกำกับดูแล
การบริหารจัดการความเสี่ยง
การดำเนินธุรกิจที่สอดคล้องตามกฎหมาย
การบริหารจัดการห่วงโซ่อุปทาน
การรักษาความปลอดภัยและความเป็นส่วนตัวของข้อมูล
การบริหารความสัมพันธ์กับลูกค้า
การดูแลผลิตภัณฑ์และบริการ
นวัตกรรมและเทคโนโลยีสำหรับทุกคน
การดำเนินธุรกิจอย่างยั่งยืนในมิติด้านสังคม
การเคารพสิทธิมนุษยชน
การพัฒนาและการดูแลคุณภาพชีวิตที่ดีของพนักงาน
การบริหารจัดการความปลอดภัยและอาชีวอนามัย
การพัฒนาชุมชนและสังคมอย่างมีส่วนร่วม
ภาพลักษณ์ขององค์กรที่ยั่งยืน
การดำเนินธุรกิจอย่างยั่งยืนในมิติด้านสิ่งแวดล้อม
การบริหารจัดการสิ่งแวดล้อม
การบริหารจัดการน้ำและการน้ำเสีย
การจัดการของเสียและการรั่วไหลของน้ำมันและสารเคม
การบริหารจัดการมลพิษทางอากาศ
การตอบสนองต่อการเปลี่ยนแปลงสภาพภูมิอากาศ
การบริหารจัดการความหลากหลายทางชีวภาพ
เศรษฐกิจหมุนเวียน
การเปิดเผยข้อมูล
ผลการดำเนินงานด้านความยั่งยืน
การรับรองจากหน่วยงานภายนอกด้านการบริหารความยั่งยืน
GRI Content Index
ข่าวสาร
ข่าวสาร
ราคาน้ำมันกรุงเทพและภูมิภาค
ข่าวสาร OR
โปรโมชั่น
เอกสารเผยแพร่
คลังวิดีโอ
ติดต่อเรา
ติดต่อเรา
ที่ตั้งสำนักงาน
ร้องเรียนสินค้าและบริการ
X
TH
EN
ไทย
TH
EN
ไทย
หน้าหลัก
>
เกี่ยวกับเรา
>
โครงสร้างองค์กร
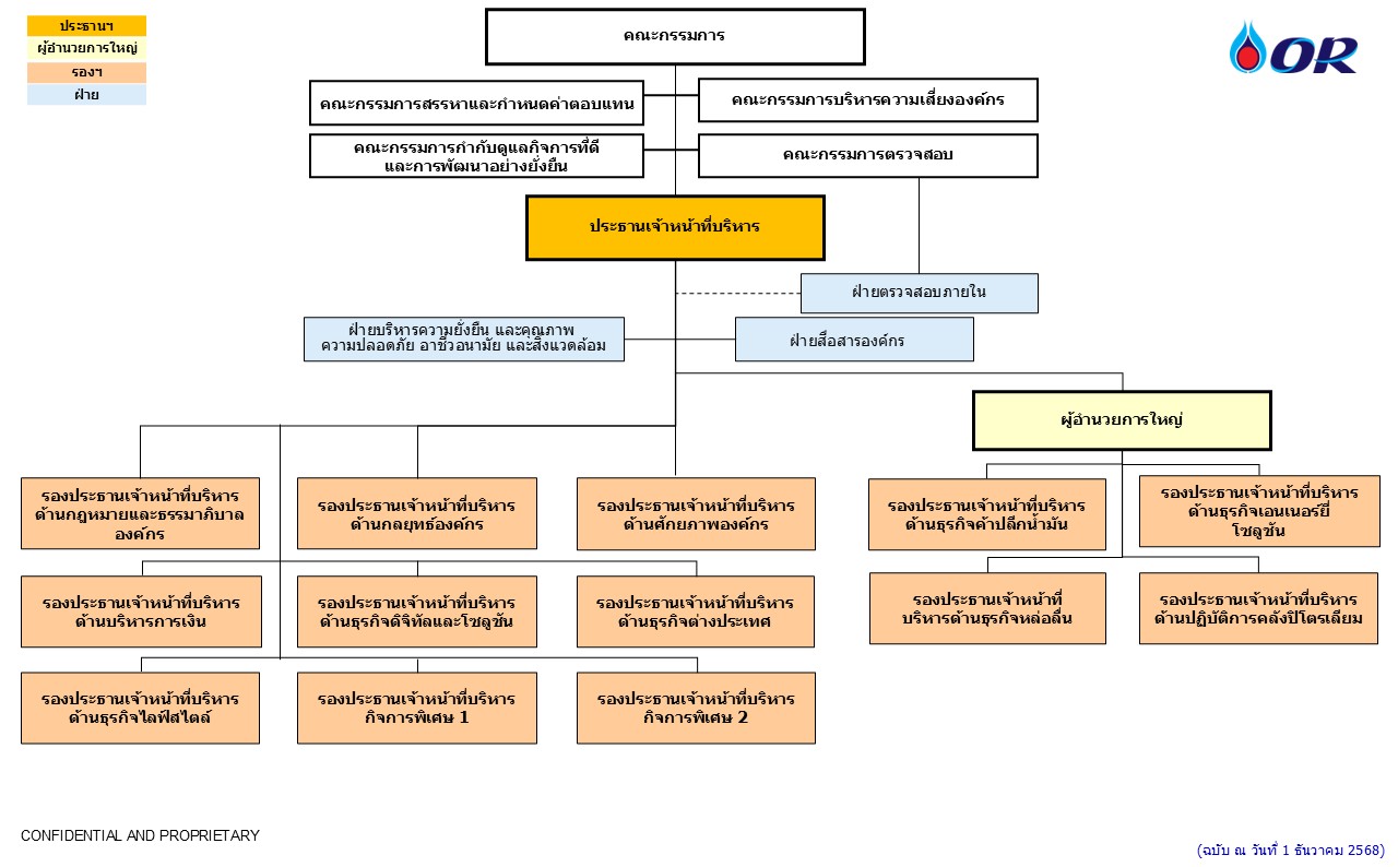
โครงสร้างองค์กร
Search
Scroll to top
Scroll to top
หน้าหลัก
เกี่ยวกับเรา
เกี่ยวกับเรา
วิสัยทัศน์ / พันธกิจ / ค่านิยม
ข้อมูลบริษัท
อัตลักษณ์องค์กร
ธุรกิจของเรา
ธุรกิจน้ำมัน
ธุรกิจค้าปลีก
ธุรกิจต่างประเทศ
ธุรกิจสนับสนุน
ธุรกิจใหม่
ORZON
รางวัลแห่งความสำเร็จ
ข้อมูลองค์กร
โครงสร้างองค์กร
คณะกรรมการ
กฎบัตรคณะกรรมการบริษัท
กฎบัตรคณะกรรมการสรรหาและกำหนดค่าตอบแทน
กฎบัตรคณะกรรมการกำกับดูแลกิจการที่ดีและพัฒนาอย่างยั่งยืน
กฎบัตรคณะกรรมการบริหารความเสี่ยงองค์กร
คณะผู้บริหาร
การกำกับดูแลกิจการที่ดี
เอกสารสำคัญของบริษัท
เลขานุการบริษัท
โครงสร้างการถือหุ้นของบริษัท
การตรวจสอบภายในองค์กร
ศูนย์ข้อมูลความโปร่งใส
ร่วมงานกับเรา
สมัครงาน
นักลงทุนสัมพันธ์
ผลิตภัณฑ์และบริการ
ธุรกิจน้ำมัน
ธุรกิจพลังงานค้าปลีก
PTT Station
FIT Auto
PTT Lubricants
ก๊าซหุงต้ม ปตท.
LPG Station
EV Station PluZ
ธุรกิจน้ำมันเชิงพาณิชย์
เชื้อเพลิงอากาศยาน
เชื้อเพลิงเรือขนส่ง
เชื้อเพลิงภาคอุตสาหกรรม
เชื้อเพลิงเพื่อการขนส่ง
ผลิตภัณฑ์พิเศษ
ธุรกิจค้าปลีก
Cafe Amazon
Jiffy
Pearly Tea
ไทยเด็ด
บริการอื่นๆ
แอปพลิเคชัน xplORe
Blueplus+
บัตรเงินสดต่างๆ / ระบบเติมน้ำมันอัจฉริยะ Fill & Go+
ศูนย์บริหารคำสั่งซื้อและลูกค้าสัมพันธ์ (1365)
ระบบสั่งซื้อผลิตภัณฑ์ e-Service
OR Marine e-Order
OR Electronic Bill Presentment & Payment
สถาบันพัฒนาศักยภาพผู้นำและธุรกิจ (OR Academy)
บริการสอบเทียบเครื่องมือวัด
ธุรกิจต่างประเทศ
ธุรกิจต่างประเทศ
โอกาสทางธุรกิจ
โอกาสทางธุรกิจ
การจัดซื้อจัดจ้าง
ผู้แทนจำหน่ายสถานีบริการน้ำมัน PTT Station
ผู้แทนจำหน่ายสถานีบริการ LPG Station
ผู้แทนจำหน่ายประเภทโรงบรรจุก๊าซ
ผู้แทนจำหน่ายประเภทร้านจำหน่ายก๊าซ
ผู้แทนจำหน่ายผลิตภัณฑ์น้ำมันหล่อลื่น
คาเฟ่ อเมซอนแฟรนไชส์
ค้นหาพื้นที่เช่าค้าปลีกของ OR
การพัฒนาที่ยั่งยืน
การพัฒนาที่ยั่งยืน
ความยั่งยืนที่ OR
สารจากประธานเจ้าหน้าที่บริหาร
นโยบายและกลยุทธ์ด้านความยั่งยืน
เกี่ยวกับรายงานฉบับนี้
การประเมินประเด็นสำคัญ
ภาพรวมธุรกิจ
การมีส่วนร่วมของผู้มีส่วนได้เสีย
Highlights การดำเนินงานด้านความยั่งยืนของ OR ประจำปี 2566
Highlight: การกำกับดูแล การบริหารจัดการความเสี่ยง และการดำเนินธุรกิจที่สอดคล้องตามกฎหมาย
Highlight นวัตกรรมและเทคโนโลยีสำหรับทุกคน
Highlight การพัฒนาชุมชนและสังคมอย่างมีส่วนร่วม
Highlight การตอบสนองต่อการเปลี่ยนแปลงสภาพภูมิอากาศ
การดำเนินธุรกิจอย่างยั่งยืนในมิติด้านการกำกับดูแลและเศรษฐกิจ
การกำกับดูแล การบริหารจัดการความเสี่ยง และการดำเนินธุรกิจที่สอดคล้องตามกฎหมาย
การกำกับดูแล
การบริหารจัดการความเสี่ยง
การดำเนินธุรกิจที่สอดคล้องตามกฎหมาย
การบริหารจัดการห่วงโซ่อุปทาน
การรักษาความปลอดภัยและความเป็นส่วนตัวของข้อมูล
การบริหารความสัมพันธ์กับลูกค้า
การดูแลผลิตภัณฑ์และบริการ
นวัตกรรมและเทคโนโลยีสำหรับทุกคน
การดำเนินธุรกิจอย่างยั่งยืนในมิติด้านสังคม
การเคารพสิทธิมนุษยชน
การพัฒนาและการดูแลคุณภาพชีวิตที่ดีของพนักงาน
การบริหารจัดการความปลอดภัยและอาชีวอนามัย
การพัฒนาชุมชนและสังคมอย่างมีส่วนร่วม
ภาพลักษณ์ขององค์กรที่ยั่งยืน
การดำเนินธุรกิจอย่างยั่งยืนในมิติด้านสิ่งแวดล้อม
การบริหารจัดการสิ่งแวดล้อม
การบริหารจัดการน้ำและการน้ำเสีย
การจัดการของเสียและการรั่วไหลของน้ำมันและสารเคมี
การบริหารจัดการมลพิษทางอากาศ
การตอบสนองต่อการเปลี่ยนแปลงสภาพภูมิอากาศ
การบริหารจัดการความหลากหลายทางชีวภาพ
เศรษฐกิจหมุนเวียน
การเปิดเผยข้อมูล
ผลการดำเนินงานด้านความยั่งยืน
การรับรองจากหน่วยงานภายนอกด้านการบริหารความยั่งยืน
GRI Content Index
ข่าวสาร
ข่าวสาร
ราคาน้ำมันกรุงเทพและภูมิภาค
ข่าวสาร OR
โปรโมชั่น
เอกสารเผยแพร่
คลังวิดีโอ
ติดต่อเรา
ติดต่อเรา
ที่ตั้งสำนักงาน
ร้องเรียนสินค้าและบริการ
Insert/edit link
Close
Enter the destination URL
URL
Link Text
Open link in a new tab
Or link to existing content
Search
No search term specified. Showing recent items.
Search or use up and down arrow keys to select an item.
Cancel